みんなの速報

インフォメーション

少年サッカー応援団企業



大会情報一覧

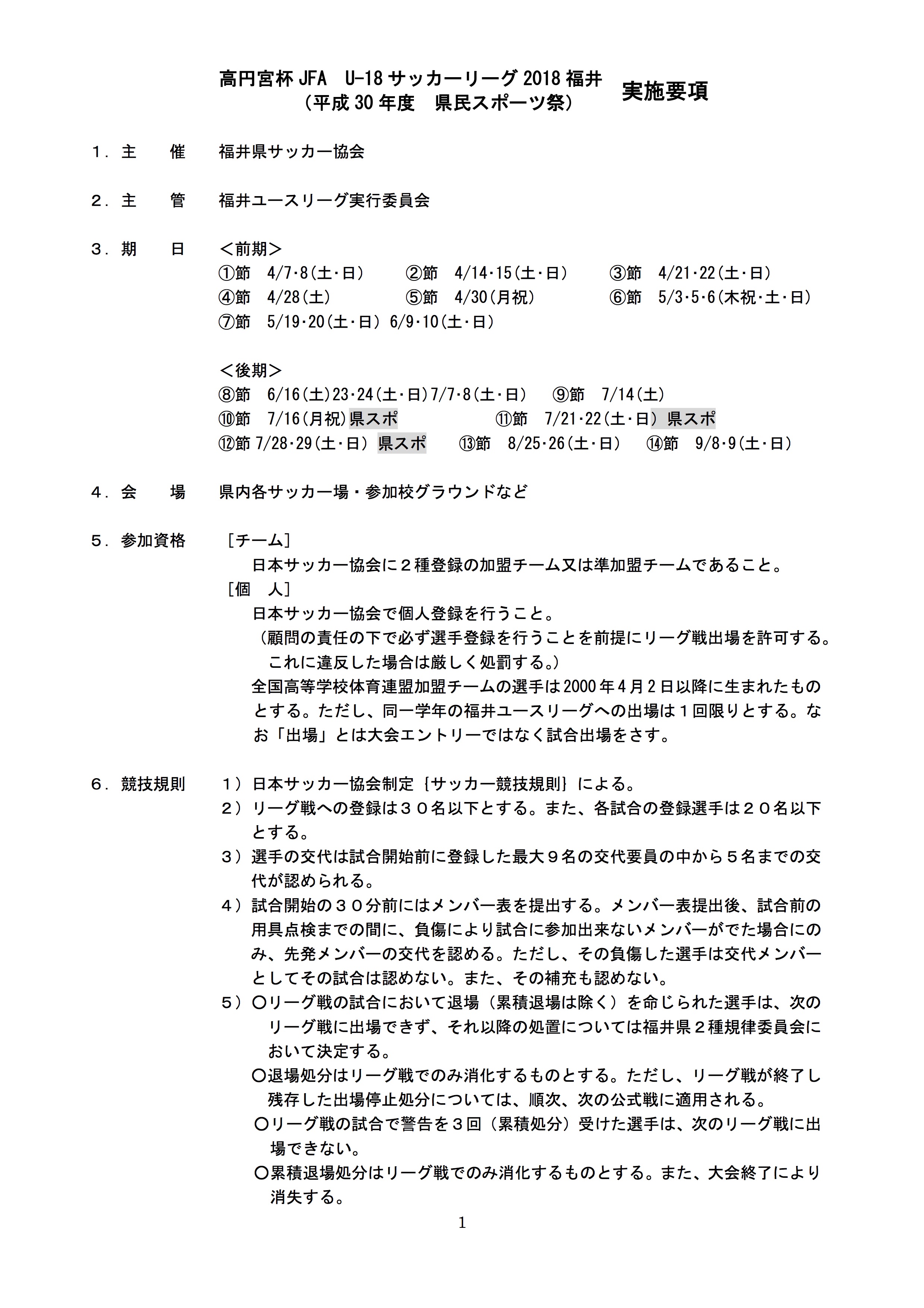
高円宮杯JFA U-18 サッカーリーグ2018福井

開催時期
2018年4月
大会スケジュール

<前期>
1節 4/7・8(土・日)
2節 4/14・15(土・日)
3節 4/21・22(土・日) 4節 4/28(土)
5節 4/30(月祝)
6節 5/3・5・6(木祝・土・日)
7節 5/19・20(土・日)6/9・10(土・日)

<後期>
8節 6/16(土)23・24(土・日)7/7・8(土・日)
9節 7/14(土)
10節 7/16(月祝)
11節 7/21・22(土・日)県スポ
12節 7/28・29(土・日)
13節 8/25・26(土・日)
14節 9/8・9(土・日)

【会場】

県内各サッカー場・参加校グラウンドなど

【大会要項】

大会要項(福井県サッカー協会)

【組み合わせ】

組み合わせ(福井県サッカー協会)

大会結果
F1リーグ

1位:丸岡
2位:福井商業
3位:工大福井


F2リーグ

1位:丸岡B
2位:大野
3位:北陸B


F3リーグ

1位:丸岡C
2位:福井高専
3位:福井商業B


F4リーグ

1位:福井商業C
2位:若狭
3位:科学技術


2017年度
(1部)
優勝:北陸高校
準優勝:丸岡高校
(2部)
優勝:丸岡高校B
準優勝:敦賀気比
(3部)
優勝:羽水高校
準優勝:足羽高校
(4部)
優勝:敦賀工業高校
準優勝:丸岡高校C

2016年度
(1部)
優勝:北陸高校
準優勝:丸岡高校
(2部)
優勝:北陸高校B
準優勝:丸岡高校B
(3部)
優勝:福井高専
準優勝:武生工業高校
(4部)
優勝:武生商業高校
準優勝:福井農林高校

参加型コンテンツ
PAGETOP